沈阳中科数控技术股份有限公司
首页
公司概况
公司简介
发展历程
组织机构
荣誉资质
企业文化
新闻动态
公司新闻
行业动态
产品系列
产品系列
数控系统
伺服驱动单元
自动化装备
数字化车间
机床电气
应用实例
服务网络
服务网络
下载中心
技术资料
宣传彩页
工具软件
技术交流
常见问题
在线交流
联系我们
联系方式
人才招聘
EN
产品系列
数控系统
您当前的位置:
首页
>
产品与应用
>
产品系列
>
数控系统
GJ302W
产品简介
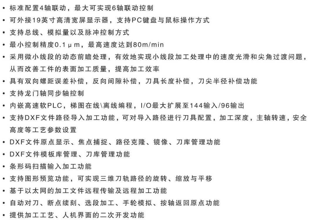
产品特点
参数配置
安装尺寸
应用实例
相关产品
GJ303
GJ320
GJ430
请输入搜索关键字
确定
友情链接
中科院沈阳计算技术研究所
|
中国科学院
|
中国机床工业工具协会
|
中华人民共和国工业和信息化部
|
中华人民共和国科学技术部
首 页
公司简介
公司简介
发展历程
组织机构
荣誉资质
企业文化
新闻动态
公司新闻
行业动态
产品系列
产品系列
数控系统
伺服驱动单元
自动化装备
数字化车间
机床电气
应用实例
营销网络
服务网络
资料下载
技术资料
宣传彩页
工具软件
技术交流
常见问题
在线交流
联系我们
联系方式
人才招聘